• 回首頁
  • 永續發展
  • 誠信治理與經營
  • 員工培育與關懷幸福職場
  • 卓越醫療與研發
  • 社會關懷與共融
  • 提倡綠色與環保理念
  • 附錄
高雄醫學大學附設中和紀念醫院企業社會責任網
 

強化人才培育

職前到職訓練 

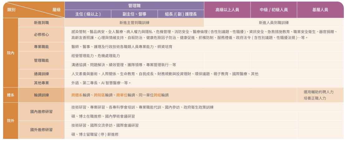
訂 有「職前到職訓練課程標準管理程序書」,由人力資源室負責新進員工到職訓練計畫之管理與執行,每年進行內容檢討與修訂,受訓對象為全院所有新進員工,包 含:行政技術人員、醫事人員、護理人員、主治醫師、住院醫師、工讀生、行政助理與研究助理等人員。為使新進員工可以更快速瞭解與融入工作環境,針對新進員 工到職訓練規劃「全院共通課程」、「部門專業課程」二大部分,如下圖所示。新進人員職前到職訓練完訓狀況列入試用期考核,以確保所有新進同仁都能充分瞭解 訓練內容。高醫附院2020至2024年共1,461人進行試用考核,新進同仁全院共通職前到職訓練完成率為100%。。



在職教育訓練

本醫院秉持「服務、教學、研究」精神,並依醫院發展政策進行人才培育,每年編列充足教育訓練經費提供全院同仁相關教育訓練。


高 醫附院秉持「服務、教學、研究」精神,並依醫院發展政策進行人才培育,每年編列充足教育訓練經費提供全院同仁相關教育訓練。同時,也相當重視同仁的職涯專 業發展,針對不同職涯發展規劃各階段因應之教育訓練,除辦理全院共通教育訓練課程外,為提升同仁專業職能與技術,各部門依業務需要辦理專業訓練以提供更高 品質之就醫環境並保障病人安全。2024年全院同仁平均受訓時數為106.77小時。




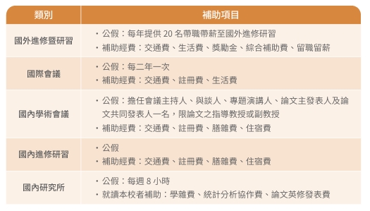
為鼓勵同仁參加院外教育訓練以增進更多專業知識與技能,同仁至國內外醫療或學術機構進修研習或發表論文者,給予公假公費等補助。



                             

高 醫附院自2020年迄今,醫師OSCE國考通過率平均為99.30%,專科醫師通過率平均為95%。代訓其他醫療機構或團體之醫護人員不遺餘力,近三年培 育各職類醫事人才計399人次,提升地區醫療水準與照護品質。自2020年開始,高醫附院共代訓國外醫事人員44人次,並有64人次國外實習學生至高醫附 院實見習。


管理人才培育

每 年辦理新任主管實務課程及主管管理職能培訓課程,新任主管實務課程內容包含醫療品質與病人安全、經營管理( 科室績效與成本分析)、員工關懷( 含第二受害者)、公文及簽呈線上簽核系統操作說明與主管需知、人力資源管理制度與醫師授權等,歷年舉辦之主管管理職能訓練課程涵蓋情境領導、人才培育與建 立、溝通技巧、員工關懷、團隊激勵等,期透過多元之主管相關課程有效提升主管專業度及管理職能。



社群媒體
Youtube
Facebook
Line
網站地圖
互動專區
問卷調查
互動小遊戲
訂閱電子報
連絡我們
相關消息
最新消息
影音專區
資源中心
下載報告書
GRI準則對照表
SASB Standards 準則對照表
版權所有 © 網站內容為高醫醫療財團法人所有,未經允許,請勿任意轉載。